Recently published eLife paper by the Corn group (IMHS) demonstrates that using CRISPR-Cas9 gene-editing to insert transcription factor binding sites can increase transcriptional activity and expression of Hemoglobin A2.
Red blood cells carry hemoglobin and circulate throughout the body to supply oxygen. Beta-hemoglobinopathies are blood diseases affecting the structure and function of adult hemoglobin.
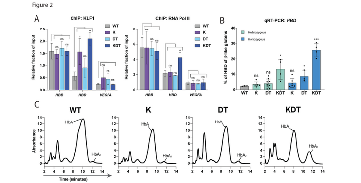
Mutations in the HBB gene, encoding the beta-globin subunit of hemoglobin, cause these genetic disorders. HBD is homologous to HBB, but with much lower expression due to a weak promoter. Researchers at IMHS asked if genome editing of the HBD promoter could enhance adult hemoglobin levels. Using CRISPR-Cas9, they inserted transcription factor binding sequences into the endogenous HBD promoter, boosting its transcriptional activity and leading to increased HBD expression. In bone marrow stem cells, elevated HBD levels generated delta-globin subunits that assembled into functional hemoglobin complexes.
This work is a promising approach for restoring hemoglobin levels in red blood cells. This strategy might open new therapeutic avenues to treat beta-hemoglobinopathies in the future.
Read the Publication in eLife (Open Access)
Figure from Boontanrart et al (2023) eLife published under a CC BY 4.0 license.
